
作者 | ZeR0
编辑 | 漠影
智东西1月26日报道,1月25日,港交所公开披露浙江宁波AI芯片独角兽企业爱芯元智的聆讯后资料集。

爱芯元智成立于2019年5月,由前紫光展锐CTO仇肖莘创办,主要供应AI推理系统芯片(SoC),专注于为边缘计算与终端设备AI应用打造高性能感知与计算平台。
该公司在2025年获评国家级专精特新“小巨人”企业,其CEO孙微风曾任职于海思半导体。
截至2025年9月30日,爱芯元智已独立开发五代SoC并实现其商业化,涵盖数十种类型,已在视觉终端计算、智能汽车和边缘AI推理应用中实现大规模生产;累计交付的SoC超过1.65亿颗。

根据灼识咨询的数据,按2024年出货量计,爱芯元智是全球第一大中高端视觉端侧AI推理芯片提供商(市占率为24.1%)、全球第五大视觉端侧AI推理芯片提供商(市占率为6.8%)、中国第二大国产智能驾驶SoC供应商(售出超过51.8万颗智能汽车SoC)、中国第三大边缘AI推理芯片供应商(市占率为12.2%)。


从附注推算,2024年全球视觉端侧AI推理芯片出货量前五分别是:爱芯元智、星宸科技(竞争对手A)、海思半导体(竞争对手B)、富瀚微(竞争对手C)、联咏科技(竞争对手D)。
2024年中国边缘AI芯片出货量前五分别是:海思半导体(竞争对手B)、算能(竞争对手F)、爱芯元智、鲲云科技(竞争对手G)、寒武纪(竞争对手H)。
爱芯元智的股东包括美团旗下的北京酷讯科技和深圳龙珠、腾讯投资、联想之星,以及连续多年蝉联中国芯片首富的豪威集团创始人、董事长及控股股东虞仁荣等。
在2025年5月完成C轮融资后,爱芯元智的投后估值达到106亿元。
一、2024年收入翻倍,净亏损9亿元
2022年、2023年、2024年、2025年1-9月,爱芯元智收入分别为0.50亿元、2.30亿元、4.73亿元、2.69亿元,净利润分别为-6.12亿元、-7.43亿元、-9.04亿元、-8.56亿元,研发费用分别为4.46亿元、5.15亿元、5.89亿元、4.14亿元。

▲2022年~2025年1-9月爱芯元智收入、净利润、研发支出变化(芯东西制图)
同期,其经调整净利润分别为-4.44亿元、-5.42亿元、-6.28亿元、-4.62亿元,合计为-20.76亿元。

截至2025年9月6日,该公司待履行的订单总额约为9580万元,预计将于2个月左右将这些订单产品交付予其客户。
因研发开支大,爱芯元智预计2025年将继续产生亏损。
2022年、2023年、2024年、2025年1-9月,该公司整体毛利率分别为25.9%、25.7%、21.0%、21.2%。

其综合财务状况表概要如下:

现金流如下:

无形资产明细如下:

二、清华校友、前紫光展锐CTO创办,CEO曾任职于海思
爱芯元智的创始人兼董事长仇肖莘今年58岁,本硕毕业于清华大学自动化专业,博士毕业于美国南加州大学电气工程专业。
博士毕业后,她先是在AT&T实验室做科学研究,而后在博通、啓基科技担任多个高级职位,2018年10月至2019年5月担任紫光展锐CTO,然后于2019年5月创办爱芯元智。

核心高管中,孙微风于2024年2月加入爱芯元智,现担任CEO,今年58岁。
他本科毕业于西安理工大学半导体物理与器件学专业,硕士毕业于中国电子科技大学微电子学专业,曾在中国电子科技集团公司第二十四研究所、海思半导体有限公司担任研发、项目管理和销售等关键职位。
王远今年45岁,本科毕业于上海交通大学通信工程专业,从2003年4月至2019年7月在展讯通信(上海)有限公司担任多项职务,且最后一次职务为副总裁,负责5G通信技术的研发,2020年12月加入爱芯元智并担任副总裁。
爱芯元智总经理刘建伟主要负责AI技术相关研发的管理及芯片产品线架构的战略规划,今年44岁。他本科毕业于中国吉林大学电子信息工程专业,硕士毕业于北京航空航天大学通信与信息系统专业,在半导体及电信行业方面拥有约19年的经验。
三、累计交付1.65亿颗芯片,智能汽车年收入涨超251%
根据招股书,端侧AI推理芯片的应用场景涵盖个人设备、智能汽车、信息系统等领域,这些细分市场预计到2030年将在全球市场实现54.4%、48.9%及19.7%的出货量年复合增长率,在中国市场有望以更高增速发展,分别达到59.9%、55.3%、22.5%。

视觉推理芯片是端侧AI推理芯片的重要品类,按性能可分为低端(算力≤1TOPS)与中高端(算力>1TOPS)。
随着视觉应用对高分辨率、智能化、低延迟处理需求的持续提升,市场正快速向中高端芯片倾斜。

全球中高端视觉端侧AI推理芯片在2024年的出货量达3480万颗,约占总量的26.0%;预计到2030年将增至9990万颗,份额扩大至41.3%。
2022年至2025年9月底,爱芯元智有超8成的收入来自终端计算产品(包括视觉感知SoC、视觉感知辅助SoC和芯片)。

2025年1-9月,其智能汽车产品与边缘计算SoC的销售额实现大幅增长,较2024年同期分别增长约251.4%及272.7%,进一步推升毛利。
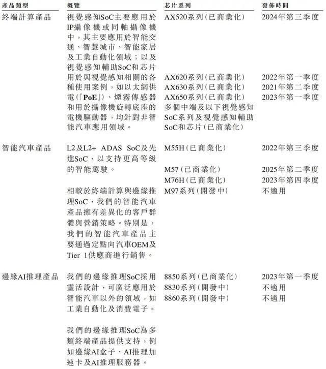
截至2025年9月30日,爱芯元智累计交付量已突破1.65亿颗SoC,已独立开发五代SoC(即AX630A、AX620A、AX650N、 AX620E及AX520C系列)并实现商业化。

▲爱芯元智核心芯片系列概览
该公司的总出货量从2022年的92.8万颗增长到2024年的786.06万颗,智能汽车及边缘AI推理产品的出货量均大幅增加,智能汽车SoC累计出货量已超过51.88万颗。

2025年前9个月终端计算产品出货量同比减少,主要是因为其根据市场需求和产品更新,终止了若干非主要产品。
根据灼识咨询的资料,其在智能汽车领域推出的首款产品M55H主控SoC是目前国产智能车载SoC中,单系列最快实现量产突破10万颗的芯片。
招股书显示,截至2026年1月23日,爱芯元智新一代L2 ADAS SoC芯片M57已赢得6项设计订单。M97 SoC系列预计将于2026年第三季度发布,将进一步增强车辆在复杂驾驶环境中的智能驾驶。
同时,爱芯元智正在积极开发下一代边缘AI推理SoC,以满足对高性能、高效能及可扩展AI解决方案日益增长的需求。
四、研发人员占比高达80%
爱芯元智核心技术在上述产品类型中的应用如下:

该公司的平台运营模式包括三大核心支柱:1)专有技术平台,涵盖NPU、ISP及相关IP核;2)成熟的产品跨市场快速定制开发能力;3)通过设计复用和规模制造实现的优化成本结构。
其SoC产品的核心技术是爱芯通元(Axera Neutron)混合精度神经网络处理器(NPU)。它采用了一种通过先进混合精度计算来实现良好AI推理性能的专用处理架构。该技术对于量化模型的部署至关重要,能在边缘与终端设备上实现AI推理。
与混合精度NPU相辅相成的是爱芯智眸(Axera Proton)AI-ISP,作为全球首款规模商业化的AI图像信号处理器,能即时以像素级别优化视觉数据,确保即使在严苛条件下也能提供高品质成像。

招股书显示,结合爱芯元智的其他技术,如Pulsar2工具链与软件开发工具包(SDK),这些创新解决了AI推理的基本“计算”需求,以及创造实际价值的关键“感知”应用。
截至2025年9月30日,爱芯元智拥有499名研发人员,占总员工数的约80%,其中一半以上拥有硕士或以上学位;拥有631项专利及专利应用,包括在中国拥有250项已授权专利,包括225项发明,及在美国及其他司法管辖区拥有20项已授权专利,均为发明。

五、绝大部分收入来自中国,多家大客户和供应商重叠
爱芯元智的收入绝大部分来自中国,选用直销和分销两种销售方式。

2022年、2023年、2024年、2025年1-9月,前五大客户产生的收入分别占爱芯元智总收入的91.5%、85.4%、75.2%、75.0%。

同期,爱芯元智向前五大供应商的采购额分别占总采购额的78.1%、43.0%、64.2%、66.4%。

客户A、客户C、客户E、客户J亦是其供应商。客户A和客户J均为最终共同控制下的一组实体,被合并视为单一客户群组。
2022年到2025年9月底,爱芯元智与7家晶圆厂及26家封测厂合作,主要来自台湾、江苏及浙江。据灼识咨询告知,AI推理芯片行业有超过150家替代晶圆厂及封测厂。

六、美团、腾讯、虞仁荣持股
爱芯元智股东中,美团旗下的北京酷讯科技和深圳龙珠分别持股4.18%和0.96%,重庆政府旗下重庆两江投资和重庆产业投资母基金分别持股3.29%和3.29%,腾讯投资持股2.98%,联想之星持股1.84%,豪威集团创始人、董事长及控股股东虞仁荣持股1.12%。

▲爱芯元智股权架构
仇肖莘博士、上海衿凌、嘉兴智芯、嘉兴爱芯、上海博纳斯及芯升必成平台构成爱芯元智的一组控股股东。

2023年10月31日,爱芯元智已获取浙江华图的控制权,浙江华图成为爱芯元智的附属公司。
2025年11月,爱芯元智与其他股东(主要包括蔚来集团控制的一家公司以及豪威集成电路(集团)股份有限公司)共同成立了合营企业重庆创元智航科技有限公司。作为爱芯元智的附属公司,重庆创元智航将主要专注于M97 SoC系列的研发与销售。
2024年及2025年1-9月,爱芯元智董事及监事酬金如下:


结语:AI推理芯片竞争激烈,爱芯元智拟拓展具身智能机器人应用场景
根据招股书,AI推理芯片行业竞争十分激烈并快速演进。全球AI推理芯片市场规模由2020年的209亿元增至2024年的6067亿元,年复合增长率为132.1%,预计2030年将达到3万亿元,2024年至2030年的年复合增长率为31.0%。

爱芯元智未来四年的招聘策略旨在增强芯片在边缘计算场景的部署能力,重点寻求的专业领域包括连接解决方案、SoC能耗优化、边缘AI加速、模型压缩及其他边缘AI核心技术。
该公司计划在中国内地招聘3名多模态模型研究员、3名具身智能机器人芯片开发人员、2名AI视觉芯片设计师,在拓展具身智能机器人应用场景方面,计划开发新一代高性能、低功耗AI视觉芯片,并优化多模态感知与实时决策能力,紧跟新兴技术的发展趋势。

