IT之家 4 月 16 日消息,华为 HarmonyOS 官方今日宣布,鸿蒙应用开发者激励计划 2026 正式发布。开发上架鸿蒙应用,每款应用最高可获取 1 万元激励,单开发者最高可获百万激励。

IT之家附计划介绍如下:
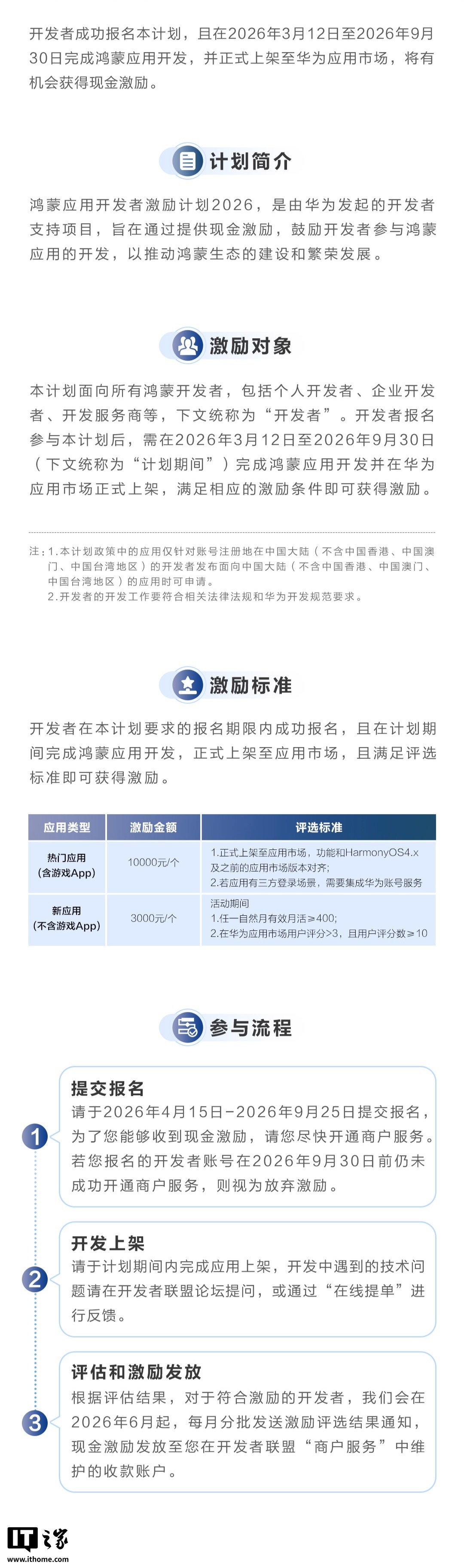
开发者成功报名本计划,且在 2026 年 3 月 12 日至 2026 年 9 月 30 日完成鸿蒙应用开发,并正式上架至华为应用市场,将有机会获得现金激励。
计划简介
鸿蒙应用开发者激励计划 2026,是由华为发起的开发者支持项目,旨在通过提供现金激励,鼓励开发者参与鸿蒙应用的开发,以推动鸿蒙生态的建设和繁荣发展。
激励对象
本计划面向所有鸿蒙开发者,包括个人开发者、企业开发者、开发服务商等,下文统称为“开发者”。开发者报名参与本计划后,需在 2026 年 3 月 12 日至 2026 年 9 月 30 日(下文统称为“计划期间”)完成鸿蒙应用开发并在华为应用市场正式上架,满足相应的激励条件即可获得激励。
激励标准
开发者在本计划要求的报名期限内成功报名,且在计划期间完成鸿蒙应用开发,正式上架至应用市场,且满足评选标准即可获得激励。
|
应用类型 |
激励金额 |
评选标准 |
|
热门应用 (含游戏 App) |
10000 元 / 个 |
1.正式上架至应用市场,功能和 HarmonyOS 4.x 及之前的应用市场版本对齐; 2.若应用有三方登录场景,需要集成华为账号服务 |
|
新应用 (不含游戏 App) |
3000 元 / 个 |
活动期间 1.任一自然月有效月活≥400; 2.在华为应用市场用户评分 > 3,且用户评分数≥10 |
参与流程
提交报名:请于 2026 年 4 月 15 日-2026 年 9 月 25 日提交报名,为了您能够收到现金激励,请您尽快开通商户服务。若您报名的开发者账号在 2026 年 9 月 30 日前仍未成功开通商户服务,则视为放弃激励。
开发上架:请于计划期间内完成应用上架,开发中遇到的技术问题请在开发者联盟论坛提问,或通过“在线提单”进行反馈。
评估和激励发放:根据评估结果,对于符合激励的开发者,我们会在 2026 年 6 月起,每月分批发送激励评选结果通知。现金激励发放至您在开发者联盟“商户服务”中维护的收款账户。


