近日,证监会发布了最新的上市公司减持新规,希财君将在本文为您解析上市公司减持新规变化。
相关文章阅读:
上市公司减持新规好吗?减持新规利好告诉你!
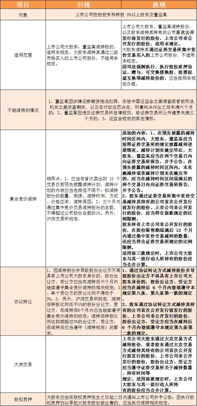
一张图看完上市公司减持新规变化

从上图可以看到,上市公司减持新规变化主要在以下四个方面:
(1)上市公司减持新规变化一是扩大了适用范围。在规范大股东(即控股股东或持股5%以上股东)减持行为的基础上,将其他股东减持公司首次公开发行前股份、上市公司非公开发行股份(以下统称特定股份)的行为纳入监管。
(2)上市公司减持新规变化二是细化了减持限制。新增规定包括:减持上市公司非公开发行股份的,在解禁后12个月内不得超过其持股量的50%;通过大宗交易方式减持股份,在连续90日内不得超过公司股份总数的2%,且受让方在受让后6个月内不得转让;通过协议转让方式减持股份导致丧失大股东身份的,出让方、受让方应当在6个月内继续遵守减持比例和信息披露的要求;董监高辞职的,仍须按原定任期遵守股份转让的限制性规定;等等。
(3)上市公司减持新规变化三是强化了减持披露。即大股东、董监高应当通过向交易所报告并公告的方式,事前披露减持计划,事中披露减持进展,事后披露减持完成情况。
(4)上市公司减持新规变化四是严格了减持罚则。即对违反《实施细则》、规避减持限制或者构成异常交易的减持行为,本所可以采取书面警示、通报批评、公开谴责、限制交易等监管措施或者纪律处分。

