2017年开门红产品哪家好?国寿鑫福赢家和平安赢越人生有什么区别?2017年即将来临,预示着又一年开门红之战打响。下面,我们来看看国寿鑫福赢家和平安赢越人生谁更好。>> 鑫福赢家什么时候停售
>>平安e生保医疗保险产品介绍
>> 平安e生保好不好
>> 平安e生保优缺点是什么
>> 平安e生保2017和2016有什么区别
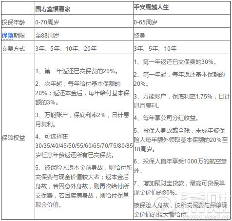
国寿鑫福赢家和平安赢越人生对比

总结:根据上图对比可以看出来,鑫福赢家到70周岁仍可投保,这一点胜出。但保障只保到88周岁,而平安赢越人生保终身。再来看保单权益,同是第一年额外返还已交保费,赢越人生返还30%,比鑫福赢家更高。同是年年给付20%保额,鑫福赢家有返本金,但返本金后年年改为给付3%保额,赢越人生不返本金,年年20%保额。各自在人身保障、万能账户预期年化利率等方面上还有差异。大家可根据各自情况选择更适合自己的产品投保。

