健康百分百和平安福2016哪个好?平安福和健康百分百这两款产品哪一个更好?健康百分百和平安福都是重疾险产品,平安福近日升级成平安福2016,那么,平安福2016性价比如何?下面,我们来对比分析一下健康百分百和平安福2016。
平安百万医疗险
平安e生保医疗保险产品介绍
平安e生保优缺点是什么
平安e生保2017优缺点分析
平安e生保2017和e生保2016区别
平安e生保2017条款介绍
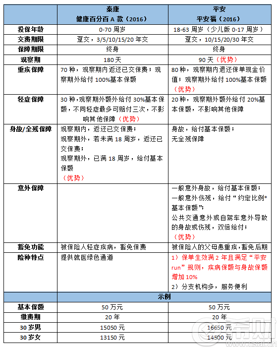
健康百分百和平安福对比

小编总结:从上表可以看出,平安福2016观察期更短,重疾保障更齐全,还提供意外保障,“平安run”可增加保额,但无单独的全残保障。健康百分百A轻症种类更齐全,单独提出全残保障。同样保额的基础下,健康百分百A所交保费更少一些。
20-50周岁人士均可投保的高性价保险单品↓↓↓

