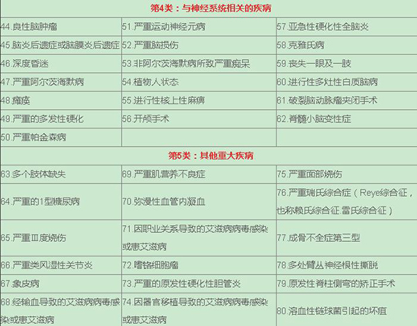
平安福2016版80种重疾

     近日,2016平安福升级版又将于9月1日抢滩登陆了,据了解,平安福第四代即2016版平安福覆盖的疾病种类达到100种,由45种重疾保障升级至80种。以下我们就一起来了解下平安福2016版80种重疾吧。

 平安百万医疗险

平安e生保医疗保险产品介绍

平安e生保优缺点是什么

平安e生保2017优缺点分析

平安e生保2017和e生保2016区别

平安e生保2017条款介绍

      平安福2016版80种重疾

          平安福2016版80种重疾

          平安福2016版80种重疾

20-50周岁人士均可投保的高性价保险单品↓↓


Published by

风君子

独自遨游何稽首 揭天掀地慰生平